功能还是安全?NAS系统新贵飞牛fnOS 的缺点你知道吗?
最近飞牛fnOS火出了圈,这个免费的NAS系统仿佛打开了世界的另一扇大门,尤其是在开放了ARM架构的系统刷机后,几乎万物皆飞牛。不过,你真的了解飞牛fnOS吗,尤其是它无可忽视的一个缺点你绝对要知道。

NAS的两个面向 你更重视谁?
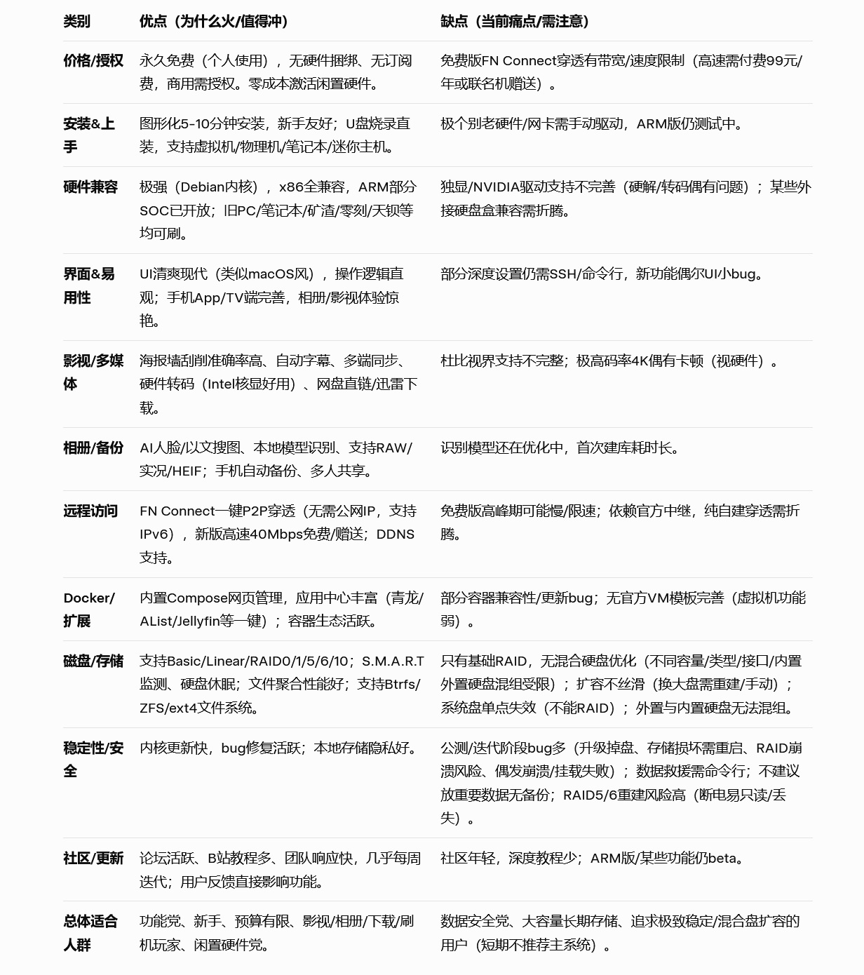
NAS本质上是网络附加存储设备,主要解决个人/家庭/小团队的数据集中存储、共享和备份问题。但当下NAS用户的需求已分化成两大阵营:一个是功能向,追求丰富玩法,比如多媒体海报墙、智能刮削、Docker容器部署、远程下载、在线转码播放等,这些让NAS变成“私人影院+应用中心”;

另一个是数据安全向,核心是磁盘冗余、数据校验、容错与扩容能力,确保硬盘坏了数据不丢、容量不够能轻松升级。传统RAID(如RAID 5/6)在家庭/小企业场景下缺点被放大:硬盘必须大小一致(否则浪费空间)、扩容麻烦(往往需重建阵列、耗时长、风险高)、混合硬盘类型(如SSD+机械)兼容差 、坏盘后重建压力大(尤其是大容量盘,重建易二次掉盘)。

这时候,群晖的Synology Hybrid RAID(SHR)、铁威马的TerraMaster RAID(TRAID)这类“自家技术”就大放异彩:它们允许不同容量/类型的硬盘混合使用、充分利用剩余空间、支持逐盘换大盘在线扩容(无需全阵列重建),极大降低了家用场景的痛点。

飞牛fnOS的优点
飞牛fnOS目前更重视的是功能性,包括海报墙、远程穿透访问(FN Connect一键P2P)、Docker(网页Compose管理)、视频在线转码/倍速/字幕、迅雷下载+网盘直链播放等。另一方面,它确实把NAS的路走宽了,尤其开放了ARM架构多款硬件SOC测试版固件后(小米盒子、刷机神器某讯N1、各种ARM迷你主机等),万物皆可刷飞牛成为了很多玩家的新乐趣——刷机本身也是娱乐。新手5分钟图形化安装、UI清爽、社区活跃、永久免费,这些都让它迅速圈粉,从2025年开始迅速成为NAS圈儿的“黑马”。

不可忽略的问题
正如前面说的,它的可玩性高,同时也意味着它的不稳定性高(公测阶段,bug反馈频繁,如某些网卡/硬件兼容、偶发崩溃、ARM版迭代中偶有小问题),对于数据安全需求向的用户,目前很难选择飞牛fnOS作为自己的NAS主系统。

第二是磁盘技术,飞牛fnOS只有基础款RAID(支持Basic、Linear、RAID 0/1/5/6/10),没有类似SHR/TRAID的混合硬盘优化,也没有灵活的在线扩容机制(尤其是RAID1/5换大盘后往往无法自动充分利用新增容量,需手动干预或重建;不同类型/接口/扇区大小的硬盘无法混组;系统盘无法加入阵列,存在单点失效风险)。这也让它的存储扩容性变得很差,一旦硬盘容量瓶颈或想升级,操作复杂、风险更高,远不如群晖/铁威马的“丝滑换盘”体验。论坛里不少用户反馈RAID扩容、坏盘救援需命令行介入,新手容易翻车。

所以,对于数据保全为优先的用户,至少短期内飞牛fnOS不是你的选择,功能向的玩家可以冲(尤其是用闲置硬件刷机玩乐、影视下载/相册备份为主)。如果你数据量大、追求长期稳定,建议等飞牛迭代更成熟(比如社区呼声高的ZFS支持或更好扩容机制),或者直接上群晖/铁威马/Unraid等“安全派”老将,这才是你的正确选择。





